English

出版物展示

News

Cell Death Dis, 2023

MLKL signaling regulates macrophage polarization in acute pancreatitis through CXCL10 To
News

Int J Biol Sci, 2022

Integrated Machine Learning and Bioinformatic Analyses Constructed a Novel Stemness-Related Classifier to Predict Prognosis and Immunotherapy Responses for Hepatocellular Carcinoma Patients To
News

Front Immunol, 2022

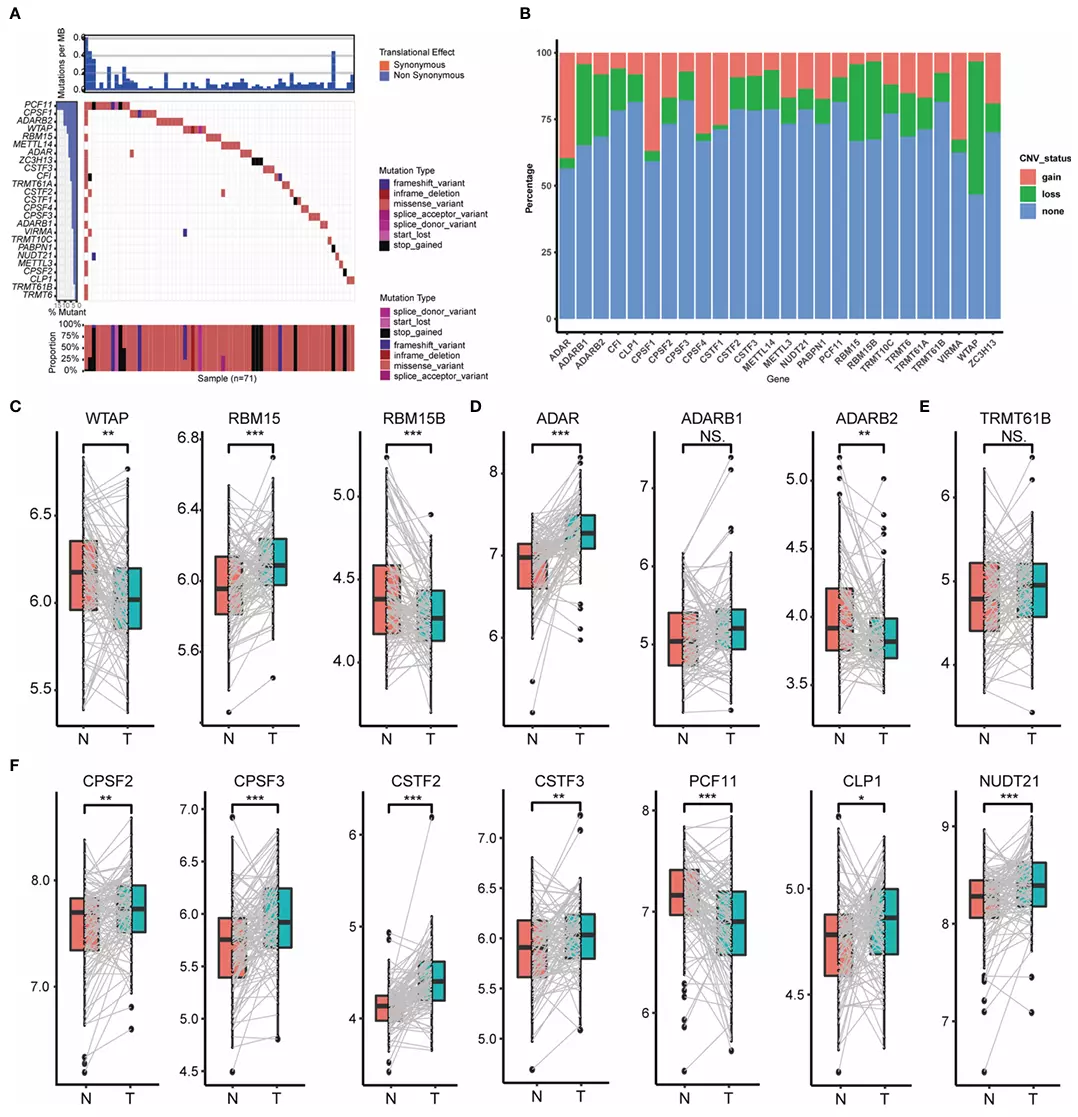
Interplay of four types of RNA modification writers revealed distinct tumor microenvironment and biological characteristics in pancreatic cancer To
News

Front Immunol, 2022

Murine Chronic Pancreatitis Model Induced by Partial Ligation of the Pancreatic Duct Encapsulates the Profile of Macrophage in Human Chronic Pancreatitis To
News

Front Immunol, 2021

Development and Verification of the Hypoxia- and Immune-Associated Prognostic Signature for Pancreatic Ductal Adenocarcinoma To

全部出版物

Publication

IL-18 promotes pancreatic fibrosis via release of IL-4 from pancreatic stellate cells and induces macrophage M2 polarization

Guangping Tu, Cheng Peng, Shuangxi Xie, Shixu Zheng, Haibo Jiang, Lang Chen, Xiao Yu, Zhiqiang Li*

Sci Rep, 2026 (Q1, IF=3.9)

DOI PubMed PDF Citations:
Publication

Integration of Immune Cell Signatures and Diagnostic Gene Markers in Pancreatitis: A Comprehensive Study on Therapeutic Targets and Predictive Diagnosis

Qianyu Xie, Birong Liu, Xiao Yu, Xiang Wei, Qiangsheng Xiao*

Hum Mutat, 2025 (Q2, IF=3.7)

DOI PubMed PDF Citations:
Publication

TH17 cells regulate chemokine expression in epithelial cells through C/EBPβ and dictate host sensitivity to colitis and cancer immunity

Changsheng Xing, Tianhao Duan, Linfeng Li, Lang Chen, Pengfei Zhang, Yang Du, Siyao Liu, Nihal Annaparthi, Shuo Wang, Chen Qian, Helen Y Wang, Rongfu Wang*

Sci Adv, 2025 (Q1, IF=12.5)

DOI PubMed PDF Citations:
Publication

Temporal trends in cross-country inequalities of early-onset pancreatic cancer: a comprehensive analysis for the global burden of disease study 2021

Luohong Li, Jiahao Li, An Yan, Wei Xiang, Wenzhe Gao*, Hongwei Zhu*

Sci Rep, 2025 (Q1, IF=3.9)

DOI PubMed PDF Citations:
Publication

Investigating SNHG3 as a potential therapeutic approach for HCC stem cells

Dingmao Wang, Xiao Yu*, Yijun Yang*

Gene, 2025 (Q3, IF=2.4)

DOI PubMed PDF Citations:
Publication

Early onset pancreatic cancer: A review

Dong Luo, Yixiong Li, Xiao Yu, Liandong Ji*, Xuejun Gong*

Transl Oncol, 2024 (Q2, IF=4.1)

DOI PubMed PDF Citations:
Publication

A retrospective comparative study on the treatment of non-metastatic pancreatic cancer using high-intensity focused ultrasound versus radical surgery

Li Yu, Yunfei Liu, Zhiqiang Li, Yanyan Huang, Guangping Tu, Qiuling Shi*, Lang Chen*, Xiao Yu*

Int J Hyperthermia, 2024 (Q2, IF=3.0)

DOI PubMed PDF Citations:
Publication

T-bet Regulates Ion Channels and Transporters and Induces Apoptosis in Intestinal Epithelial Cells

Lang Chen, Hongwei Yi, Qingtian Li, Tianhao Duan, Xin Liu, Linfeng Li, Helen Y Wang, Changsheng Xing, Rongfu Wang*

Adv Sci (Weinh), 2024 (Q1, IF=14.3)

DOI PubMed PDF Citations:
Publication

LncRNA HOXA‑AS2 is a prognostic and clinicopathological predictor in patients with cancer: A meta‑analysis

Tijun Xiao, An Yan, Lifang Tan, Hongwei Zhu, Wenzhe Gao*

Oncol Lett, 2024 (Q3, IF=2.5)

DOI PubMed PDF Citations:
Publication

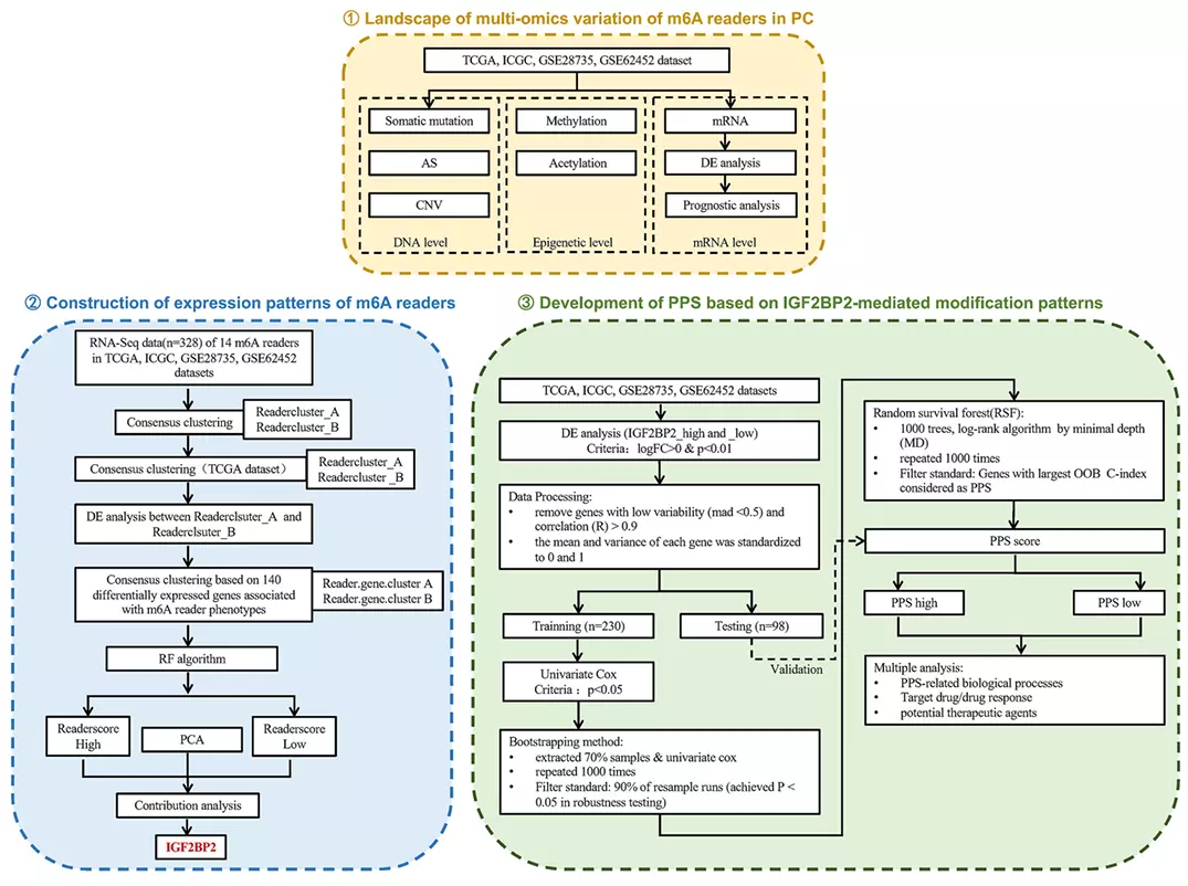
IGF2BP2-related modification patterns in pancreatic cancer: A machine learning-driven approach towards personalized treatment

Dongjie Chen, Longjun Zang, Yanling Zhou, Yongchao Yang, Xianlin Zhang, Zheng Li, Yufeng Shu, Wenzhe Gao*, Hongwei Zhu*, Xiao Yu*

Heliyon, 2024 (Q1, IF=3.6)

DOI PubMed PDF Citations:
Publication

Activation of cGAS-STING signaling pathway promotes liver fibrosis and hepatic sinusoidal microthrombosis

Shaobin Luo, Rongkun Luo, Huanyuan Lu, Rui Zhang, Gang Deng, Hongwu Luo, Xiao Yu, Changfa Wang, Hui Zhang, Yuping Zhang, Wei Huang, Jichun Sun, Yinghong Liu, Feizhou Huang, Zhao Lei*

Int Immunopharmacol, 2023 (Q1, IF=4.8)

DOI PubMed PDF Citations:
Publication

Primary breast angiosarcoma: A case report

Yu He, Liyuan Qian, Lang Chen, Yang Liu, Yanguang Wen*, Peiguo Cao*

Front Surg, 2023 (Q3, IF=1.8)

DOI PubMed PDF Citations:
Publication

A Fluorescent Biosensor for Streptavidin Detection Based on Double-Hairpin DNA-Templated Copper Nanoparticles

Qiangsheng Xiao, Mingjian Chen, Wanpin Nie, Fengjiao Xie, Xiao Yu*, Changbei Ma*

Biosensors (Basel), 2023 (Q1, IF=5.6)

DOI PubMed PDF Citations:
Publication

MLKL signaling regulates macrophage polarization in acute pancreatitis through CXCL10

Cheng Peng, Guangping Tu, Jiale Wang, Yilin Wang, Peng Wu, Li Yu, Zhiqiang Li*, Xiao Yu*

Cell Death Dis, 2023 (Q1, IF=9.6)

DOI PubMed PDF Citations:
Publication

The Prognostic Value of a lncRNA Risk Model Consists of 9 m6A Regulator-Related lncRNAs in Hepatocellular Carcinoma (HCC)

Zhen Deng, Jiaxing Hou, Hongbo Xu, Zhao Lei, Zhiqiang Li, Hongwei Zhu, Xiao Yu, Zhi Yang, Xiaoxin Jin, Jichun Sun*

Evol Bioinform Online, 2023 (Q4, IF=1.5)

DOI PubMed PDF Citations:
Publication

DSCR9/miR-21-5p axis inhibits pancreatic cancer proliferation and resistance to gemcitabine via BTG2 signaling

Hui Huang, Xia Li, Xianlin Zhang, Zhiqiang Li, Duo Han, Wenzhe Gao, Ling Liu, Cheng Peng, Hongwei Zhu*, Xiao Yu*

Acta Biochim Biophys Sin (Shanghai), 2022 (Q1, IF=3.7)

DOI PubMed PDF Citations:
Publication

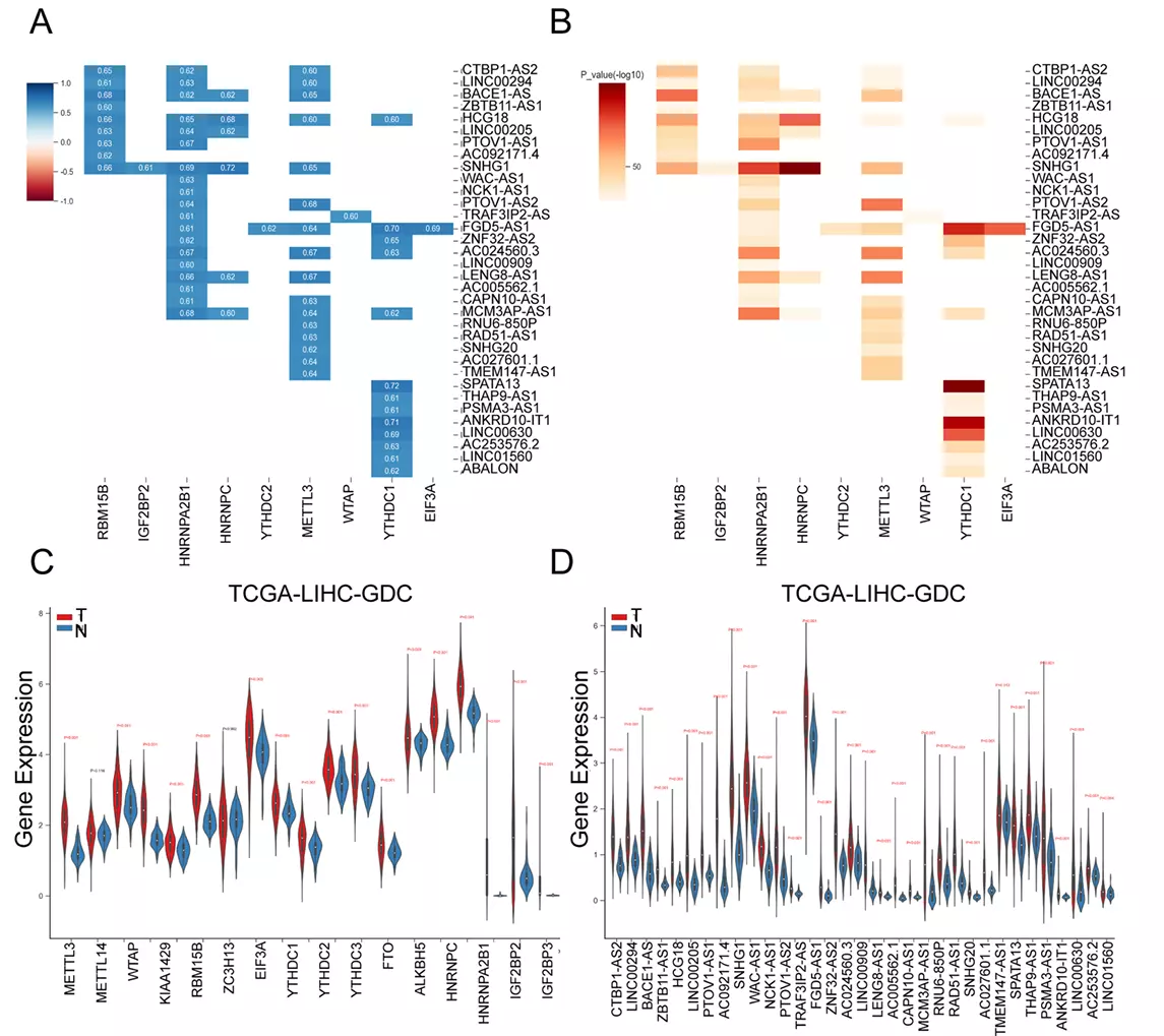
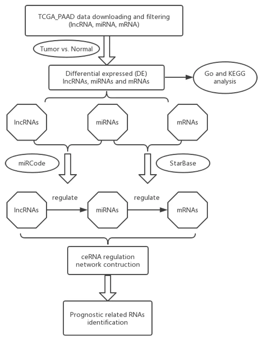
Interplay of four types of RNA modification writers revealed distinct tumor microenvironment and biological characteristics in pancreatic cancer

Wenzhe Gao, Dongjie Chen, Jixing Liu, Longjun Zang, Tijun Xiao, Xianlin Zhang, Zheng Li, Hongwei Zhu*, Xiao Yu*

Front Immunol, 2022 (Q1, IF=8.8)

DOI PubMed PDF Citations:
Publication

Identification of biomarkers for hepatocellular carcinoma based on single cell sequencing and machine learning algorithms

Weimin Li, Jixing Liu, Wenjuan Zhu, Xiaoxin Jin, Zhi Yang, Wenzhe Gao*, Jichun Sun*, Hongwei Zhu*

Front Genet, 2022 (Q2, IF=3.7)

DOI PubMed PDF Citations:
Publication

Machine learning models identify ferroptosis-related genes as potential diagnostic biomarkers for Alzheimer's disease

Yanyao Deng, Yanjin Feng, Zhicheng Lv, Jinli He, Xun Chen, Chen Wang, Mingyang Yuan, Ting Xu, Wenzhe Gao, Dongjie Chen, Hongwei Zhu, Deren Hou*

Front Aging Neurosci, 2022 (Q1, IF=4.8)

DOI PubMed PDF Citations:
Publication

Clinical Analysis of C-Shaped Embedded Pancreaticojejunostomy in Pancreaticoduodenectomy

Hui Huang, Jichun Sun, Zhiqiang Li, Longjun Zang, Hongwei Zhu, Xianlin Zhang, Xiao Yu*

J Oncol, 2022 (Q1, IF=4.5)

DOI PubMed PDF Citations:
Publication

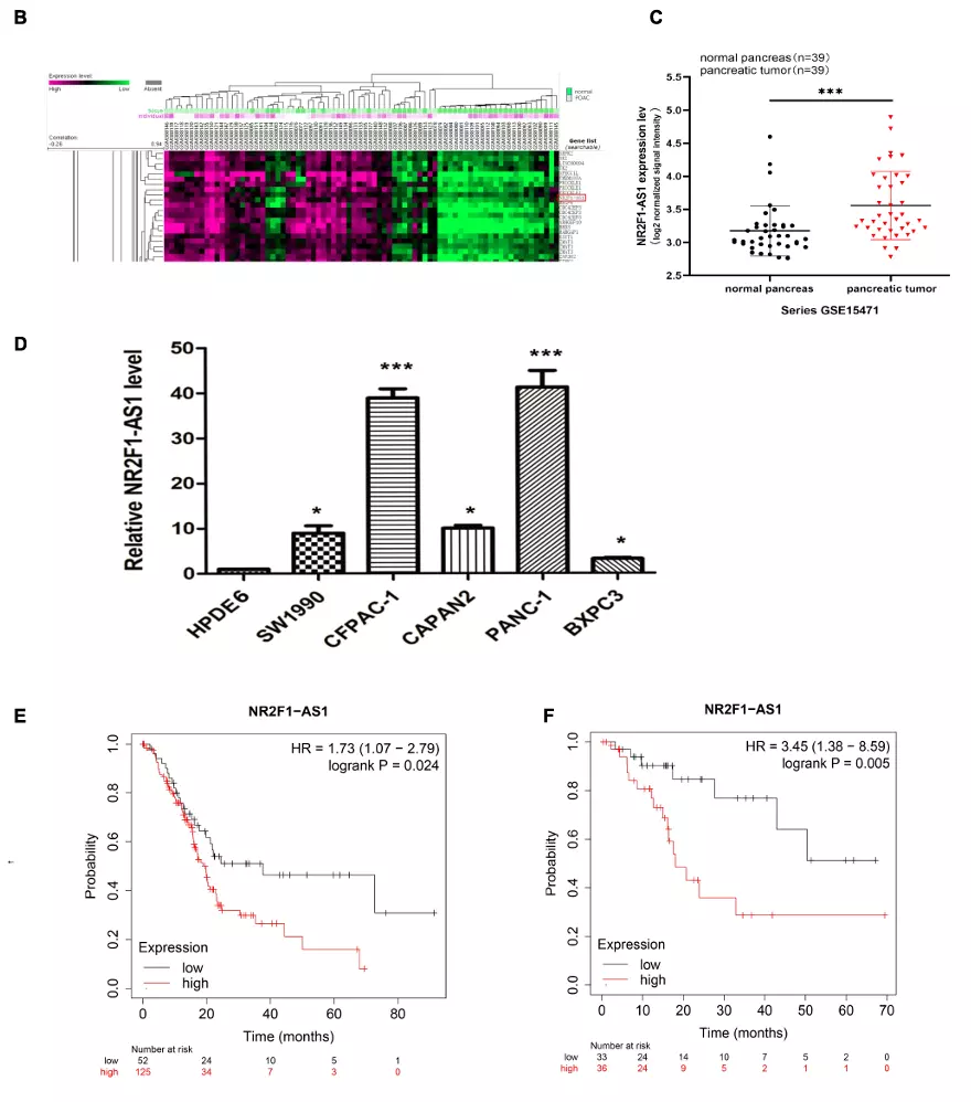
The emerging role of NR2F1-AS1 in the tumorigenesis and progression of human cancer

Dong Luo, Yunfei Liu, Shuai Yuan, Xianyun Bi, Yongchao Yang, Hongwei Zhu, Zhiqiang Li*, LianDong Ji*, Xiao Yu*

Pathol Res Pract, 2022 (Q2, IF=3.2)

DOI PubMed PDF Citations:
Publication

Identification of EMT-Related lncRNAs as Potential Prognostic Biomarkers and Therapeutic Targets for Pancreatic Adenocarcinoma

Yanyao Deng, Hai Hu, Le Xiao, Ting Cai, Wenzhe Gao, Hongwei Zhu, Shuai Wang*, Jixing Liu*

J Oncol, 2022 (Q1, IF=4.5)

DOI PubMed PDF Citations:
Publication

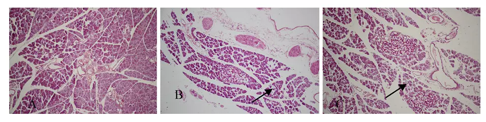
Murine Chronic Pancreatitis Model Induced by Partial Ligation of the Pancreatic Duct Encapsulates the Profile of Macrophage in Human Chronic Pancreatitis

Cheng Peng, Guangping Tu, Li Yu, Peng Wu, Xianlin Zhang, Zheng Li, Zhiqiang Li*, Xiao Yu*

Front Immunol, 2022 (Q1, IF=8.8)

DOI PubMed PDF Citations:
Publication

The NF-κB/miR-488/ERBB2 axis modulates pancreatic cancer cell malignancy and tumor growth through cell cycle signaling

Duo Han, Shaihong Zhu, Xia Li, Zhiqiang Li, Hui Huang, Wenzhe Gao, Yunfei Liu, Hongwei Zhu*, Xiao Yu*

Cancer Biol Ther, 2022 (Q2, IF=4.9)

DOI PubMed PDF Citations:
Publication

Impact of the tumor immune microenvironment on the outcome of pancreatic cancer: a retrospective study based on clinical pathological analysis

Hui Huang, Jichun Sun, Zhiqiang Li, Xianlin Zhang, Zheng Li, Hongwei Zhu*, Xiao Yu*

Gland Surg, 2022 (Q2, IF=2.2)

DOI PubMed PDF Citations:
Publication

Risk factors and prognostic index model for pancreatic cancer

Hui Huang, Jichun Sun, Zheming Jiang, Xianlin Zhang, Zheng Li, Hongwei Zhu*, Xiao Yu*

Gland Surg, 2022 (Q2, IF=2.1)

DOI PubMed PDF Citations:
Publication

Ferroptosis-Related IncRNAs Are Prognostic Biomarker of Overall Survival in Pancreatic Cancer Patients

Dongjie Chen, Wenzhe Gao, Longjun Zang, Xianlin Zhang, Zheng Li, Hongwei Zhu*, Xiao Yu*

Front Cell Dev Biol, 2022 (Q1, IF=6.1)

DOI PubMed PDF Citations:
Publication

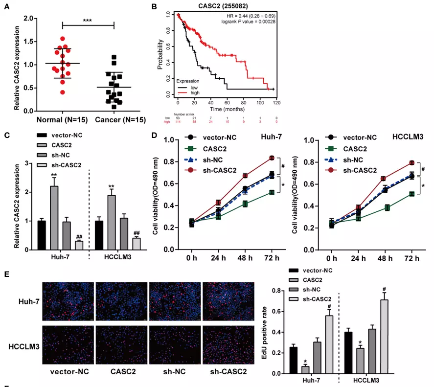
The lncRNA CASC2 Modulates Hepatocellular Carcinoma Cell Sensitivity and Resistance to TRAIL Through Apoptotic and Non-Apoptotic Signaling

Jichun Sun, Hongbo Xu, Zhao Lei, Zhiqiang Li, Hongwei Zhu, Zhen Deng, Xiao Yu, Xiaoxin Jin*, Zhi Yang*

Front Oncol, 2022 (Q1, IF=5.7)

DOI PubMed PDF Citations:
Publication

Integrated Machine Learning and Bioinformatic Analyses Constructed a Novel Stemness-Related Classifier to Predict Prognosis and Immunotherapy Responses for Hepatocellular Carcinoma Patients

Dongjie Chen, Jixing Liu, Longjun Zang, Tijun Xiao, Xianlin Zhang, Zheng Li, Hongwei Zhu*, Wenzhe Gao*, Xiao Yu*

Int J Biol Sci, 2022 (Q1, IF=10.0)

DOI PubMed PDF Citations:
Publication

Role of HMGB1 in TNF-α Combined with Z-VAD-fmk-Induced L929 Cells Necroptosis

Can Yu, Zhao Lei, Xia Li, Li Hua Huang, Zhi Qiang Li, Hong Wei Zhu, Duo Han, Hui Huang, Xiao Yu*

Biochem Genet, 2022 (Q3, IF=2.4)

DOI PubMed PDF Citations:
Publication

Wogonoside inhibits TNF receptor-associated factor 6 (TRAF6) mediated-tumor microenvironment and prognosis of pancreatic cancer

Hui Huang, Xia Li, Li Yu, Ling Liu, Hongwei Zhu, Wei Cao, Zhongling Sun, Xiao Yu*

Ann Transl Med, 2021 (Q3, IF=3.6)

DOI PubMed PDF Citations:
Publication

Development and Verification of the Hypoxia- and Immune-Associated Prognostic Signature for Pancreatic Ductal Adenocarcinoma

Dongjie Chen, Hui Huang, Longjun Zang, Wenzhe Gao*, Hongwei Zhu*, Xiao Yu*

Front Immunol, 2021 (Q1, IF=7.6)

DOI PubMed PDF Citations:
Publication

NR2F1-AS1 Promotes Pancreatic Ductal Adenocarcinoma Progression Through Competing Endogenous RNA Regulatory Network Constructed by Sponging miRNA-146a-5p/miRNA-877-5p

Dong Luo, Yunfei Liu, Zhiqiang Li, Hongwei Zhu*, Xiao Yu*

Front Cell Dev Biol, 2021 (Q1, IF=6.1)

DOI PubMed PDF Citations:
Publication

Microbiota regulate innate immune signaling and protective immunity against cancer

Changsheng Xing, Mingjun Wang, Adebusola A Ajibade, Peng Tan, Chuntang Fu, Lang Chen, Motao Zhu, Zhaozhe Hao, Junjun Chu, Xiao Yu, Bingnan Yin, Jiahui Zhu, Wanjou Shen, Tianhao Duan, Helen Y Wang, Rongfu Wang*

Cell Host Microbe, 2021 (Q1, IF=31.3)

DOI PubMed PDF Citations:
Publication

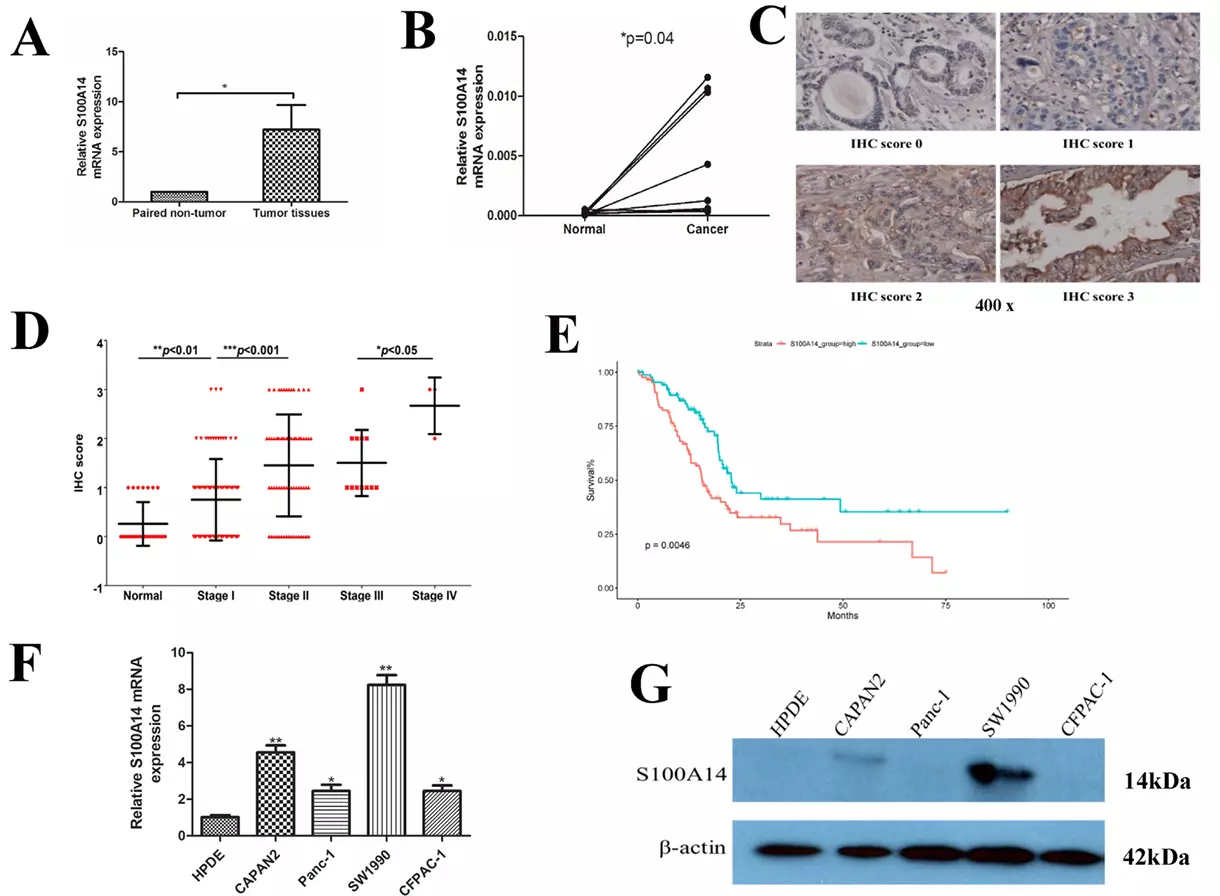
S100A14 promotes progression and gemcitabine resistance in pancreatic cancer

Hongwei Zhu, Wenzhe Gao, Xia Li, Li Yu, Dong Luo, Yunfei Liu, Xiao Yu*

Pancreatology, 2021 (Q1, IF=4.0)

DOI PubMed PDF Citations:
Publication

PVT1 Knockdown Inhibits Autophagy and Improves Gemcitabine Sensitivity by Regulating the MiR-143/HIF-1α/VMP1 Axis in Pancreatic Cancer

Yunfei Liu, Dong Luo, Xia Li, Zhiqiang Li, Xiao Yu*, Hongwei Zhu*

Pancreas, 2021 (Q2, IF=3.2)

DOI PubMed PDF Citations:
Publication

Expressional and Prognostic Value of S100A16 in Pancreatic Cancer Via Integrated Bioinformatics Analyses

Gangping Tu, Wenzhe Gao, Ying Li, Yating Dian, Bingyang Xue, Li Niu, Xiao Yu*, Hongwei Zhu*

Front Cell Dev Biol, 2021 (Q1, IF=6.7)

DOI PubMed PDF Citations:
Publication

The Role of Pancreatic Infiltrating Innate Immune Cells in Acute Pancreatitis

Cheng Peng, Zhiqiang Li*, Xiao Yu*

Int J Med Sci, 2021 (Q2, IF=3.2)

DOI PubMed PDF Citations:
Publication

Meta-analysis of the Diagnostic Performance of Circulating MicroRNAs for Pancreatic Cancer

Cheng Peng, Jiale Wang, Wenzhe Gao, Lihua Huang, Yunfei Liu, Xia Li, Zhiqiang Li*, Xiao Yu*

Int J Med Sci, 2021 (Q2, IF=3.2)

DOI PubMed PDF Citations:
Publication

Circ_0005198 enhances temozolomide resistance of glioma cells through miR-198/TRIM14 axis

Yanyao Deng, Hongwei Zhu, Le Xiao, Chao Liu, Xiangrui Meng*

Aging (Albany NY), 2020 (Q1, IF=5.7)

DOI PubMed PDF Citations:
Publication

Identification and Development of Long Non-coding RNA Associated Regulatory Network in Pancreatic Adenocarcinoma

Wenjuan Zhu, Wenzhe Gao, Yanyao Deng, Xiao Yu*, Hongwei Zhu*

Onco Targets Ther, 2020 (Q1, IF=4.1)

DOI PubMed PDF Citations:
Publication

Autophagy Regulatory Genes MET and RIPK2 Play a Prognostic Role in Pancreatic Ductal Adenocarcinoma: A Bioinformatic Analysis Based on GEO and TCGA

Xingyu Li, Zhiqiang Li, Hongwei Zhu, Xiao Yu*

Biomed Res Int, 2020 (Q2, IF=3.4)

DOI PubMed PDF Citations:
Publication

Multiomics integrative analysis for gene signatures and prognostic values of m6A regulators in pancreatic adenocarcinoma: a retrospective study in The Cancer Genome Atlas project

Wenzhe Gao, Liuyang Cheng, Shuhan He, Wei Li, Chengyu Zhou, Bixia Zhou, Jiamiao Liu, Jiahao Xu, Xiao Yu*, Hongwei Zhu*

Aging (Albany NY), 2020 (Q1, IF=5.7)

DOI PubMed PDF Citations:
Publication

The risk of rheumatoid arthritis among patients with inflammatory bowel disease: a systematic review and meta-analysis

Yi Chen, Lang Chen, Changsheng Xing, Guangtong Deng, Furong Zeng, Tingting Xie, Lei Gu, Huixiang Yang*

BMC Gastroenterol, 2020 (Q2, IF=3.1)

DOI PubMed PDF Citations:
Publication

CircHIPK3 Promotes Pyroptosis in Acinar Cells Through Regulation of the miR-193a-5p/GSDMD Axis

Jiale Wang, Xia Li, Yunfei Liu, Cheng Peng, Hongwei Zhu, Guangping Tu, Xiao Yu*, Zhiqiang Li*

Front Med (Lausanne), 2020 (Q1, IF=5.1)

DOI PubMed PDF Citations:
Publication

CircHIPK3 Promotes Gemcitabine (GEM) Resistance in Pancreatic Cancer Cells by Sponging miR-330-5p and Targets RASSF1

Yunfei Liu, Li Xia, Luo Dong, Jiale Wang, Qiangsheng Xiao, Xiao Yu*, Hongwei Zhu*

Cancer Manag Res, 2020 (Q2, IF=3.6)

DOI PubMed PDF Citations:
Publication

The MicroHand S robotic-assisted versus Da Vinci robotic-assisted radical resection for patients with sigmoid colon cancer: a single-center retrospective study

Dong Luo, Yunfei Liu, Hongwei Zhu, Xia Li, Wenzhe Gao, Xinyu Li, Shaihong Zhu, Xiao Yu*

Surg Endosc, 2020 (Q1, IF=3.1)

DOI PubMed PDF Citations:
Publication

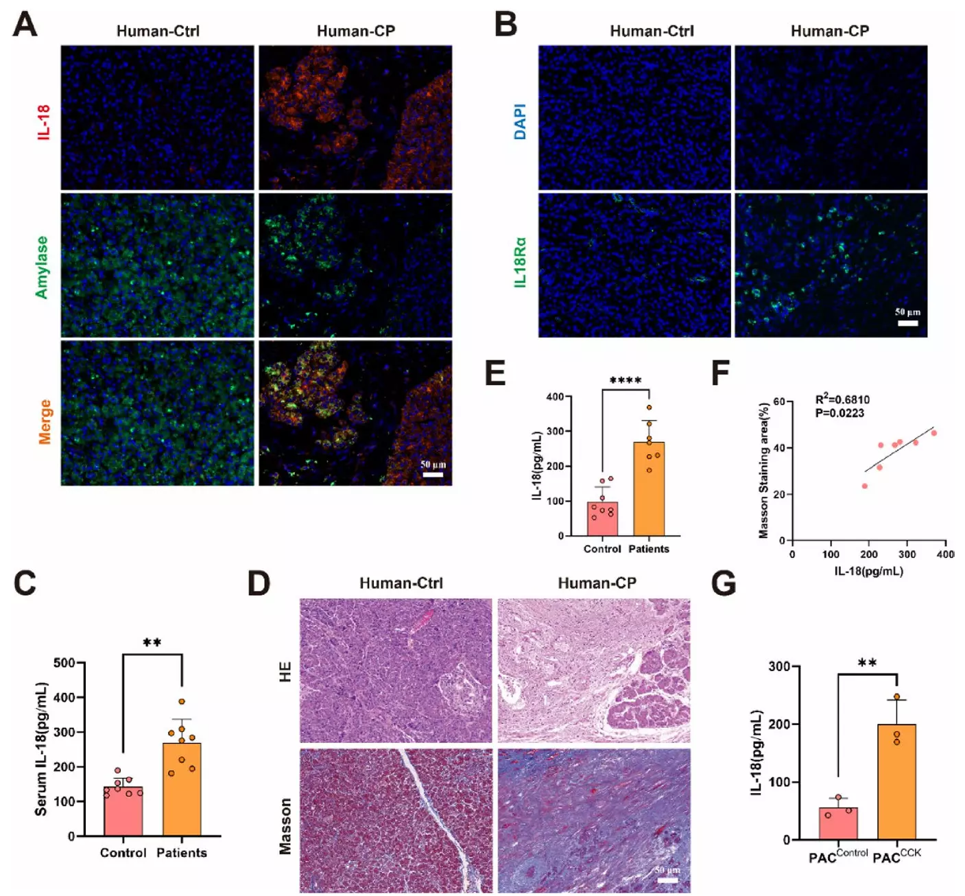
The role of interleukin-18 in pancreatitis and pancreatic cancer

Zhiqiang Li, Xiao Yu, Jens Werner, Alexandr V Bazhin*, Jan G D'Haese*

Cytokine Growth Factor Rev, 2019 (Q1, IF=11.8)

DOI PubMed PDF Citations:
Publication

Long Noncoding RNA HCP5 Regulates Pancreatic Cancer Gemcitabine (GEM) Resistance By Sponging Hsa-miR-214-3p To Target HDGF

Yunfei Liu, Jiale Wang, Luo Dong, Li Xia, Hongwei Zhu, Zhiqiang Li*, Xiao Yu*

Onco Targets Ther, 2019 (Q2, IF=4.2)

DOI PubMed PDF Citations:
Publication

Autotaxin upregulated by STAT3 activation contributes to invasion in pancreatic neuroendocrine neoplasms

Linfei Yang, Xiao Yu, Yongchao Yang*

Endocr Connect, 2018 (Q3, IF=2.5)

DOI PubMed PDF Citations:
Publication

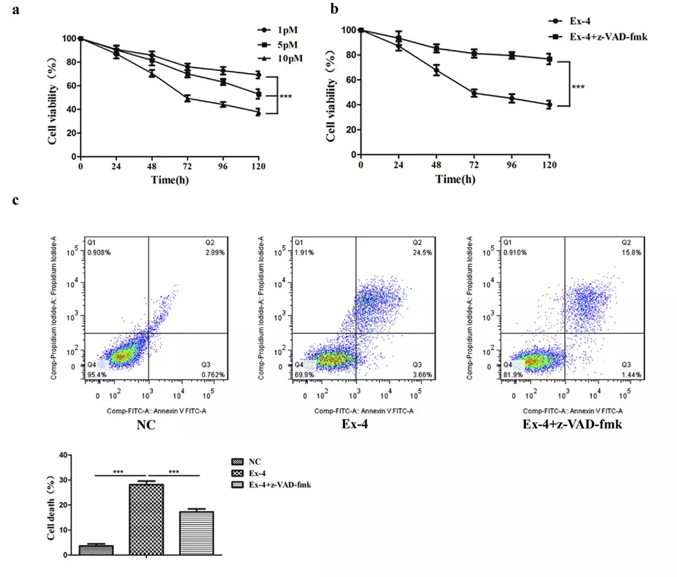
Exendin-4 impairs the autophagic flux to induce apoptosis in pancreatic acinar AR42J cells by down-regulating LAMP-2

Zhiqiang Li, Shaihong Zhu, Lihua Huang, Mingming Shang, Can Yu, Hongwei Zhu, Duo Han, Hui Huang, Xiao Yu*, Xia Li*

Biochem Biophys Res Commun, 2018 (Q3, IF=2.6)

DOI PubMed PDF Citations:
Publication

RIP-1/c-FLIPL Induce Hepatic Cancer Cell Apoptosis Through Regulating Tumor Necrosis Factor-Related Apoptosis-Inducing Ligand (TRAIL)

Jichun Sun, Xiao Yu, Changfa Wang, Can Yu, Zhiqiang Li, Wanpin Nie, Xundi Xu, Xiongying Miao, Xiaoxin Jin*

Med Sci Monit, 2017 (Q3, IF=2.1)

DOI PubMed PDF Citations:
Publication

Exenatide Induces Impairment of Autophagy Flux to Damage Rat Pancreas

Zhiqiang Li, Lihua Huang, Xiao Yu*, Can Yu, Hongwei Zhu, Xia Li, Duo Han, Hui Huang

Pancreas, 2022 (Q2, IF=3.0)

DOI PubMed PDF Citations:
Publication

Expression pattern of HMGB1 and its association with autophagy in acute necrotizing pancreatitis

Can Yu, Xiao Yu*, Hong-Wei Zhu, Xia Li, Li-Hua Huang, Zhi-Qiang Li, Duo Han, Hui Huang

Mol Med Rep, 2016 (Q2, IF=3.5)

DOI PubMed PDF Citations:
Publication

Regulation of autophagy by systemic admission of microRNA-141 to target HMGB1 in l-arginine-induced acute pancreatitis in vivo

Hongwei Zhu, Lihua Huang, Shaihong Zhu, Xia Li, Zhiqiang Li, Can Yu, Xiao Yu*

Pancreatology, 2016 (Q2, IF=2.7)

DOI PubMed PDF Citations:
Publication

The fusion of autophagosome with lysosome is impaired in L-arginine-induced acute pancreatitis

Hongwei Zhu, Xiao Yu, Shaihong Zhu, Xia Li, Ben Lu, Zhiqiang Li, Can Yu

Int J Clin Exp Pathol, 2015 (Q4, IF=0.9)

DOI PubMed PDF Citations: 4
Publication

Spatial and temporal differences of HMGB1 expression in the pancreas of rats with acute pancreatitis

Can Yu, Lihua Huang, Xia Li, Hongwei Zhu, Zhiqiang Li, Xiao Yu

Int J Clin Exp Pathol, 2015 (Q4, IF=1.6)

DOI PubMed PDF Citations: 4
Publication

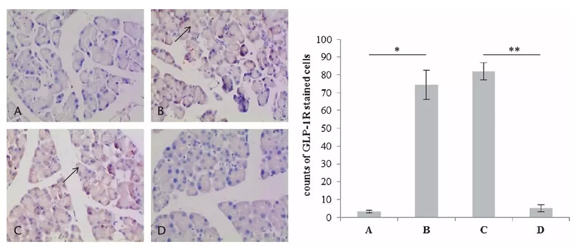
GLP-1R agonist may activate pancreatic stellate cells to induce rat pancreatic tissue lesion

Yongchao Yang, Xiao Yu*, Lihua Huang, Can Yu

Pancreatology, 2013 (Q2, IF=2.7)

DOI PubMed PDF Citations:
Publication

Exenatide-induced chronic damage of pancreatic tissue in rats

Xiao Yu*, Huayong Tang, Lihua Huang, Yongchao Yang, Buning Tian, Can Yu

Pancreas, 2012 (Q3, IF=1.7)

DOI PubMed PDF Citations:

注: 共同第一作者, *通讯作者; 论文被引数由 crossref 提供.